【招生】115學年度 碩士班暨碩士在職專班招生簡章
115學年度 碩士班暨碩士在職專班招生簡章
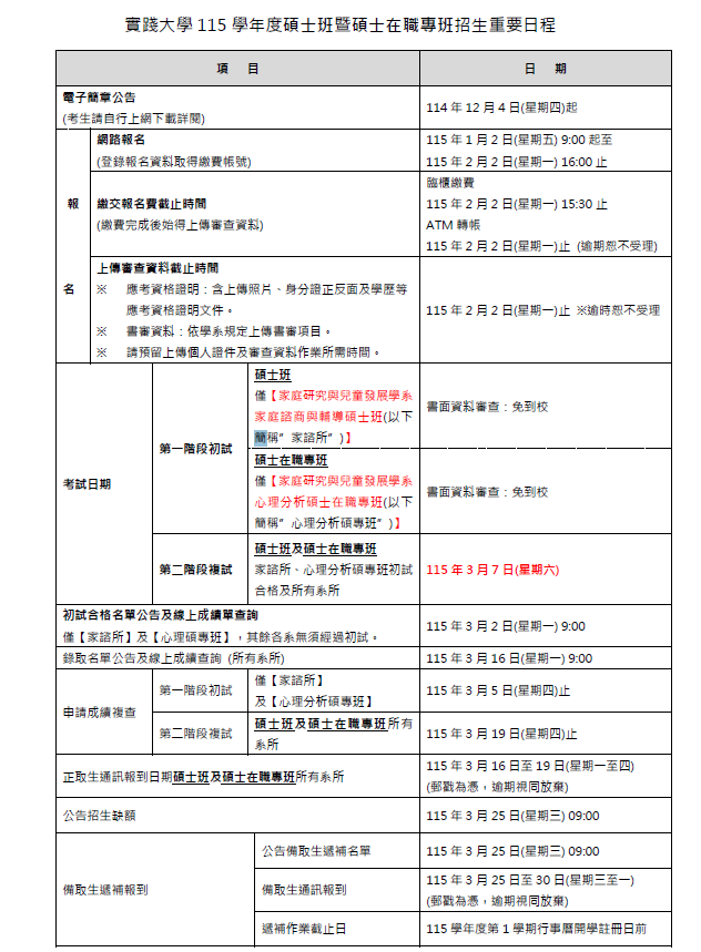
電子簡章公告時間為114年12月4日
網路報名時間為115年1月2日09:00起 至 115年2月2日16:00止
臨櫃繳費時間截止時間 115年2月2日 星期一 15:30止
ATM繳費時間截止時間 115年2月2日 星期一 止
上傳審查資料截止時間 115年2月2日 止
簡章網址:https://recruit.usc.edu.tw/wp-content/uploads/filebase/day/master/exam/115/1-%E7%A2%A9%E7%8F%AD%E5%8F%8A%E7%A2%A9%E5%B0%88-115-%E7%B0%A1%E7%AB%A0-%E5%AE%9A%E6%A1%88.pdf?_t=1764741614

